728x90
반응형

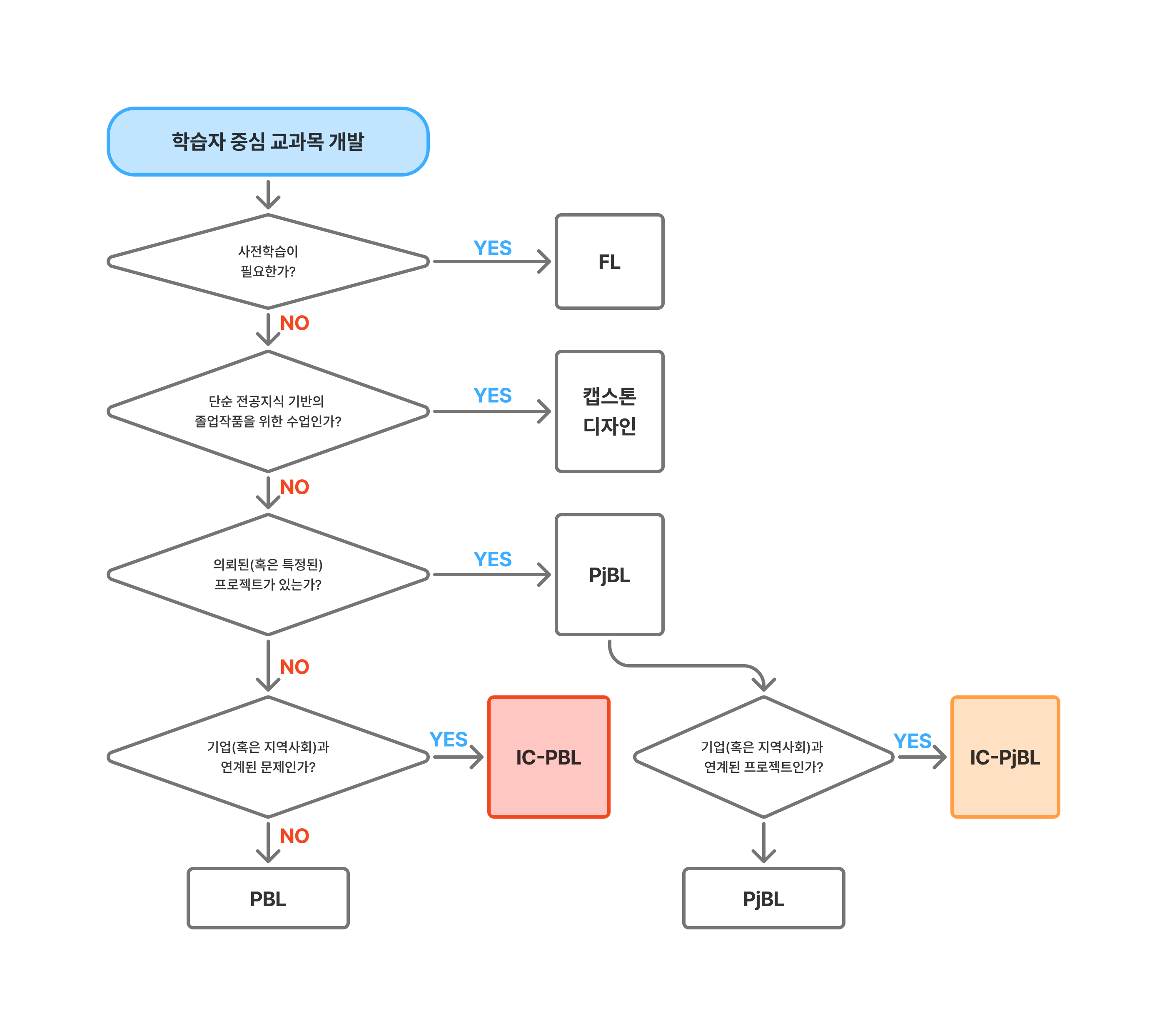
[교수법 가이드] 우리 수업에 딱 맞는 모형은? '학습자 중심 교과목 개발' 결정 로드맵
안녕하세요! 오늘은 수업 설계를 고민하시는 많은 교수님과 선생님들을 위해 유용한 '학습자 중심 교과목 개발 로드맵'을 소개해 드리려고 합니다.
최근 대학 교육의 트렌드는 단연 '학습자 중심(Learner-Centered)'입니다. 하지만 막상 내 수업을 혁신하려고 하면, FL, PBL, PjBL, 캡스톤 디자인 등 용어도 다양하고 어떤 방식을 적용해야 할지 막막할 때가 많습니다.
오늘 공유해 드리는 플로우차트를 따라가다 보면, 내 수업의 목표와 성격에 딱 맞는 교수법을 쉽게 찾으실 수 있습니다. 함께 따라가 볼까요?
1. 첫 번째 질문: "사전 학습이 필요한가?"
가장 먼저 고려해야 할 것은 수업의 진행 방식입니다.
- YES → FL (Flipped Learning, 플립드 러닝)
학생들이 교실에 오기 전 온라인 영상 등을 통해 지식을 미리 학습하고, 강의실에서는 토론이나 심화 활동을 하길 원하신다면 FL이 정답입니다. 지식 전달보다 '지식의 적용'에 시간을 쓰고 싶다면 이 모형을 선택하세요.
2. 두 번째 질문: "단순 전공지식 기반의 졸업작품인가?"
사전 학습보다는 결과물 제작이 중요하다면 다음 단계로 넘어갑니다.
- YES → 캡스톤 디자인 (Capstone Design)
1~3학년 때 배운 전공 지식을 총동원하여, 산업체나 사회가 필요로 하는 작품(하드웨어, 소프트웨어 등)을 기획·설계·제작하는 수업이라면 캡스톤 디자인이 적합합니다. 공학 계열에서 많이 쓰이지만, 최근 인문사회 계열로도 확장되고 있습니다.
3. 세 번째 질문: "프로젝트 vs 문제 해결"
여기서부터는 수업의 핵심 동력이 무엇이냐에 따라 갈립니다.
- 의뢰된(혹은 특정된) 프로젝트가 있는가?
- YES: 구체적인 결과물을 만들어내는 것이 목표라면 PjBL (Project-Based Learning, 프로젝트 기반 학습)의 영역으로 들어갑니다.
- NO: 구체적인 프로젝트보다는 해결해야 할 '문제' 상황이 중심이라면 아래의 문제 해결형 경로로 이동합니다.
🔍 심화 선택: 현장(기업/지역사회)과의 연계성
PBL과 PjBL 모두, 단순히 교실 내의 주제를 다루느냐, 아니면 실제 기업이나 지역사회의 현장 문제를 다루느냐에 따라 IC (Industry-Coupled) 모형으로 발전합니다.
A. 문제 해결 중심 (Problem-Based)
구체적인 프로젝트 결과물보다는, 복잡하고 비구조화된 문제를 해결하는 과정에서 학습이 일어나는 경우입니다.
- 기업/지역사회와 연계된 문제인가?
- YES → IC-PBL: 기업이 실제로 겪고 있는 난제를 가져와 해결안을 도출하는 방식입니다. 현장감이 매우 높습니다.
- NO → PBL: 가상의 시나리오나 일반적인 문제 상황을 통해 학습자가 자기 주도적으로 해결책을 탐구합니다.
B. 프로젝트 중심 (Project-Based)
정해진 기간 내에 구체적인 산출물(Project)을 완수하는 것이 목표인 경우입니다.
- 기업/지역사회와 연계된 프로젝트인가?
- YES → IC-PjBL: 기업이나 지자체로부터 실제 프로젝트를 의뢰받아 수행합니다. 실무 역량을 기르기에 최적화되어 있습니다.
- NO → PjBL: 수업 내에서 설정한 프로젝트 목표를 달성하며 학습합니다.
💡 요약: 한눈에 보는 수업 설계
- 미리 공부하고 와서 활동하자! 👉 FL
- 전공 지식의 종합 결정체! 👉 캡스톤 디자인
- 문제 해결 과정이 중요해! 👉 PBL (현장 문제라면 IC-PBL)
- 프로젝트 완성이 목표야! 👉 PjBL (기업 연계라면 IC-PjBL)
이 로드맵을 통해 교수님들의 고민이 조금은 줄어들기를 바랍니다. 무조건 유행하는 교수법을 따르기보다, 우리 학생들에게 어떤 경험을 주고 싶은지를 먼저 고민하고 이 차트를 따라가 보세요. 그 끝에 최적의 수업 모형이 기다리고 있을 것입니다.
반응형
'교육 이야기' 카테고리의 다른 글
| 인간과 교육 (2) | 2023.12.19 |
|---|---|
| 글로컬대학 전북대 선정…천억 지원 ‘성과 변수’ / KBS 2023.11.13.방송요약 (8) | 2023.11.14 |
| 교육목표 설정 01. 요구분석 (45) | 2023.11.01 |
| 교육목적과 교육목표 (48) | 2023.09.25 |
| 구글 Bard 실험 버전 업데이트 소식(2023.09.19) (32) | 2023.09.20 |
댓글